Resimpulse: Game Mechanics and Prototype


This is the blog for Resimpulse gameplay it will be a long one as it has a lot of components, hope it interests you to stay till the end. Now without any further delay,let’s get started!
Introduction
Our team created the game mechanics and gameplay for resimpulse with the assistance of our programmer. We wanted to make the game mechanics as interesting as the story itself, so that the choices branch out in an interesting way.
The key mechanic in “Resimpulse” is managing NPC relationships. Except for enemies, Dracula must maintain a positive relationship with all NPCs. Each NPC has a relationship metre that changes based on the player’s choices, with a total of five levels. When you reach the maximum level, you will be able to access the final quest in that NPC’s storyline. The game provides multiple opportunities for players to reach the highest level, even if they initially make the wrong choice, by allowing them to choose other options later.
Below is our Game Logo, the name is an amalgamation of two words “Resist” and “Impulse.”
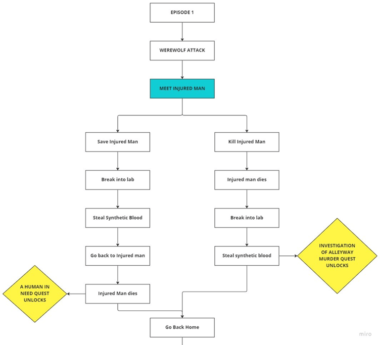
Flowchart of our Prototype:
Because the game is based on choices, simply explaining the game does not help. A flowchart directs which storyline begins with each option.


GAME MECHANICS:
The relationship bar will have 5 levels in total. When a character reaches their maximum level, the last task in their tale will become available.
Since the video game has several paths, it will give players more opportunities than are necessary to go to the top level. Even if a player selects the incorrect dialogue choice, they can still select the appropriate option to unlock the end mission


Screenshots from The Sims 4 and Youtuber’s Life 2 showing relationship meters.
Time Span:
.Dracula acquires the ability to spend a little time in the sun after ingesting synthetic blood. Dracula is now able to travel to three different places each day. Since the emphasis of the video game is communication and developing connections, players are free to spend whatever much time they like in any place. The game will move on to the following day by delivering Dracula to his apartment once the player exits the third place.
The player’s choice of destinations will lower Dracula’s artificial blood bar. Dracula’s artificial blood bar will be empty once a player visits one of the three locations, and leaving the area will send them back to Dracula’s apartment and alter the game. The day can always be ended by going back to the player’s apartment, if they so choose.
Map:
The in-game map is crucial in determining when the player should navigate Dracula to. When Dracula leaves the apartment, a map screen appears, and the player can select where Dracula should go.


Screenshot from The Sims 4 depicting a neighborhood map.
Stealth:
Dracula will face enemies throughout the game’s levels. Because the video game supports both passive and aggressive playthroughs, stealth is supported, and Dracula can hide in shadows.


Screenshot from RESIMPULSE depicting Dracula hiding in shadows.
Unlockable Abilities:
The player’s decisions can affect how Dracula interacts with other characters throughout the game. By selecting the appropriate option, you can unlock a few different skills. There are a select few skills that can be unlocked simply selecting the right answer, despite the fact that the majority of them must be acquired by killing that character and consuming their blood. Here is a list of some of the powers that can be unlocked:
MESMER:
MESMER is a defensive ability that grants Dracula the ability to freeze enemies and can be used to manipulate NPCs although at the cost of their relationship points.
Shadow Strike
Dracula, as the master of shadows, can use SHADOW STRIKE to attack passing enemies while hiding in shadows.
GAMEPLAY:
Game Sequence
The episodic format of the video game “Resimpulse” is used. Because of the 30-day in-game duration (new moon to new moon). In a single episode, 30 days are divided into 6 days. Players can begin exploring the game world on DAY 1. You are free to go anywhere on the map, but some game areas, such as the sewers and the secret lab, can only be accessed at specific game points.
USER INTERFACE
MENUS:






Screenshot from RESIMPULSE depicting CREDITS
Screenshot from RESIMPULSE depicting PAUSE MENU
Screenshot from RESIMPULSE depicting MAIN MENU
Dialogue Box
We had planned to create a dialogue box with close-ups of the characters, but due to time constraints, we decided to stick with the basic form for the prototype.Screenshot from RESIMPULSE depicting basic dialogue box. This is a draft idea of how we wanted the dialogue box to look like.


Audio to elevate the game
To suit the supernatural and adventure theme, the team went with dark and moody ambient music for the first level, where Drac encounters the werewolf and then the injured guy.


For the next two levels, Drac is in his apartment and its morning with the looming danger gone the music changes to a more relaxed and calmer theme.
LEVEL DESIGN:
Fight in the sewer:


Dracula encounters a werewolf that drags him in the sewer and attacks him. In this level the player needs to hide in the darkness and escape from the werewolf as he is weak in his current state to defeat it.
Alley:


He comes across a wounded man in an alley after leaving the sewers with only minor injuries. Here, the player must make a choice. Dracula has the option to either try to save the man and resist giving in to his predatory impulses, or he can chose to kill the man and earn some power.
Steal Synthetic Blood (Lab)


The player must smuggle Dracula through the lab’s security to get to the synthetic blood that will let Dracula recover and stabilise.
Well, that ends our Resimpulse game design journey. Here’s our prototype!
